站群导航
无锡
江阴
宜兴
梁溪
锡山
惠山
滨湖
新吴
欢迎访问无锡市自然资源和规划局网站
繁体版
无障碍浏览
网站首页
政府信息公开
互动交流
政务服务
专题专栏
当前位置:
首页
/
专题专栏
/
征地服务
/
两公告
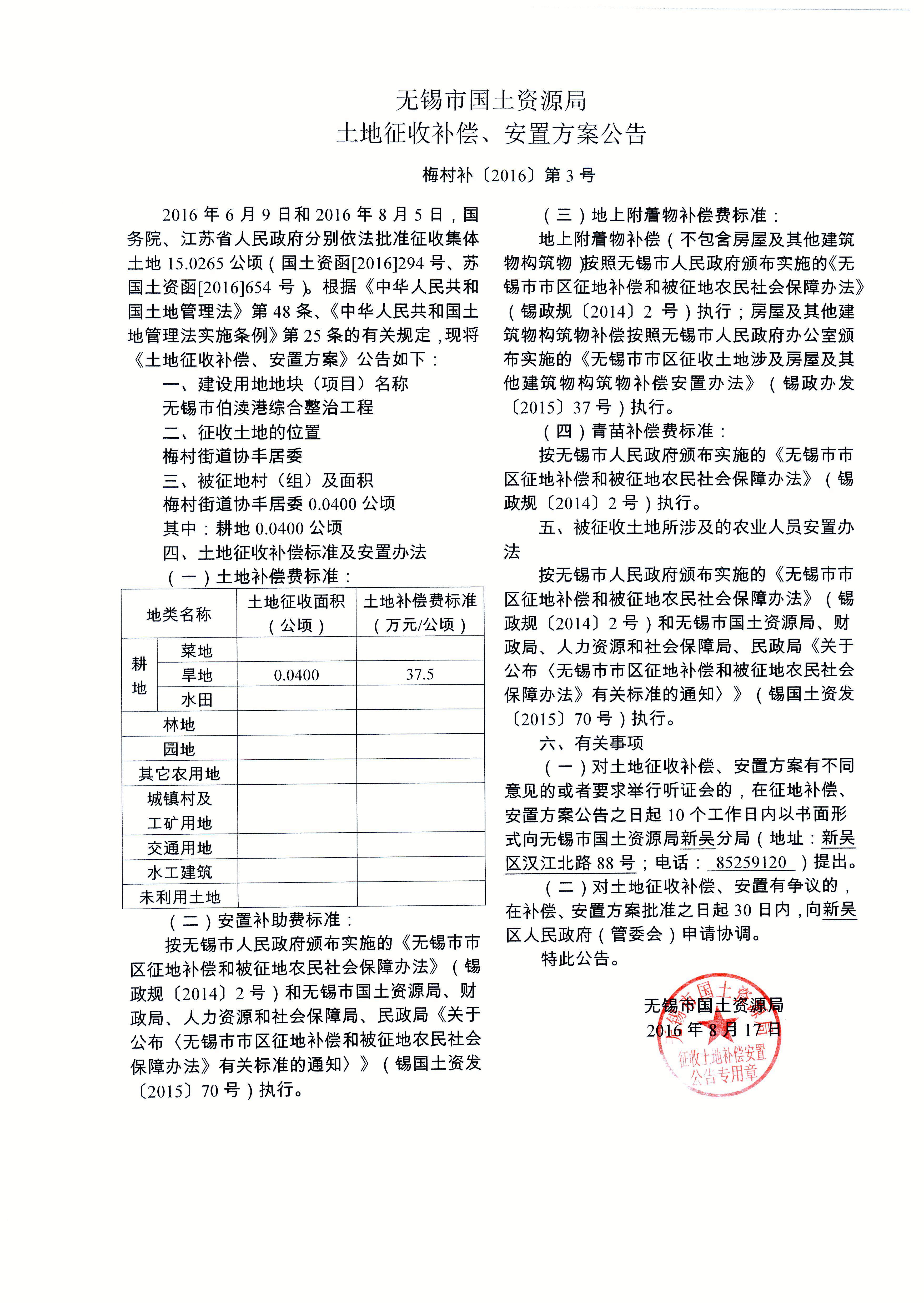
无锡市伯渎港综合整治工程(土地征收补偿、安置方案公告 梅村补[2016]3号)
发布时间:2016-08-15 16:57
浏览次数:
【字号:
默认
大
特大
】
微信
微博
智能问答
无锡普法
返回顶部
网站首页
工作动态
政府信息公开
互动交流
政务服务
专题专栏